Welcome, AI & MedTech curious readers
This Week's Big Idea: A stunning Nature Neuroscience paper reveals a counter-intuitive trap in cancer treatment. Glioblastoma (GBM) doesn't just stay in the brain. It actively erodes the skull and disrupts its immune environment. But here's the twist: using common osteoporosis drugs to "fix" the bone damage backfires. The treatment was found to accelerate tumor growth and completely neutralize the effect of life-saving immunotherapy, sending a major warning to clinicians worldwide.
In today’s brief:
News
🚨Nature: GBM Erodes the Skull, but Bone Drugs Backfire, Killing Immunotherapy's Effect

Source: nature.com
Key Discovery: Glioblastoma (GBM) is confirmed as a systemic disease that induces widespread bone erosion in the skull (calvarium). This process fundamentally alters the skull marrow's immune landscape, promoting an expansion of neutrophils and a severe reduction of B cell subsets.
Clinical Implication: This study is a critical clinical warning. Using FDA-approved osteoporosis drugs (like Zoledronic acid) to inhibit this bone erosion dramatically accelerated tumor progression in mesenchymal subtype models. Critically, it completely abolished the survival benefit of anti-PD-L1 checkpoint inhibitor immunotherapy, likely by causing a rebound in inflammatory neutrophils. This finding strongly cautions against using these bone drugs in GBM patients.
🧠 Write like a human, powered by AI.
Scifocus AI Humanizer refines your essays with clearer, sharper, and more natural language—no detection worries.


This section includes promotional content from one of our partners. PubMed.ai does not take responsibility for the claims made in this content. For questions or concerns, please contact the advertiser directly.
Use the trial code to have a free try!
sk-14yZeBat6n5v9eldzbHO0p5b5n1bN5oH2
This code has limited uses — First-come, First-served!
💬Canceled? The Decade-Long Downfall and New Resurgence of Mirror Neurons

Source: quantamagazine.org
The Controversy: Mirror neurons, once celebrated as the "DNA of psychology" explaining empathy and autism, faced a massive backlash. The hype led to a scientific reckoning, culminating in books like The Myth of Mirror Neurons (2014). The dominant counter-argument was that these neurons weren't a special innate adaptation for "mind-reading" but simply a byproduct of associative learning (doing and seeing the same action repeatedly).
The Reversal: The cancelation may have been premature. The original researchers argue their cautious work was distorted by scientific "cherry-picking" and media sensationalism. Now, new 2023 research using advanced molecular tools has identified innate emotional and aggression-mirroring neurons in mice—a direct challenge to the "it's all learned" theory. The debate is officially back on.
📖 Deep Dive: Overexposure Distorted the Science of Mirror Neurons
⚖️Campus Mental Health Gets an AI Upgrade: Super Tool or Ethical Black Box?

Source: medicalxpress.com
The Promise: Generative AI is being deployed in US universities to tackle the overwhelming student mental health crisis. Its potential lies in simulating complex clinical cases for training new therapists, drafting personalized, evidence-based treatment plans, and expanding service access via telehealth.
The Peril: This deployment is fraught with risks. Core problems include the "black box" nature of AI decisions, glaring data privacy gaps (HIPAA often doesn't cover these non-traditional tools), algorithmic bias from non-diverse training data, and the potential for "skill degradation" as human therapists over-rely on the tech.
FYI
🌍 By The Numbers: The High Cost of AI Inequity
50.1%: The percentage of all primary malignant brain tumors accounted for by Glioblastoma (GBM).
6.9%: The five-year survival rate for GBM patients. The average survival time is estimated to be only 8 months, with over 10,000 individuals in the U.S. succumbing to the disease annually.
Blog update
📰Is Melatonin Linked to Heart Failure?

Melatonin, a widely used sleep aid once regarded as harmless, has recently become the subject of scientific scrutiny.
The Heart and Stroke Statistics presented by the American Heart Association (AHA) suggested that long-term melatonin use may be associated with an increased risk of heart failure hospitalization.
This revelation has prompted renewed interest in understanding whether melatonin—a hormone integral to regulating circadian rhythm—might also influence cardiovascular health.
🌐 This Week's PubMed AI
PEAK Post this week! GOT 17K impressions!
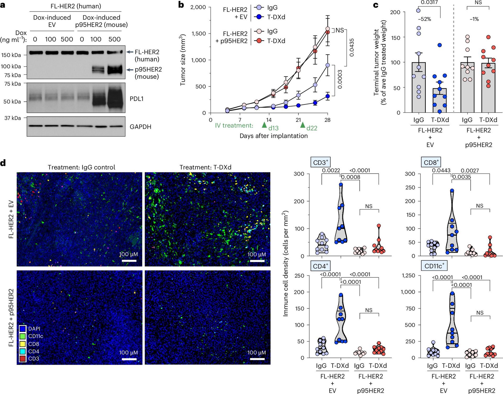
When HER2 Isn’t Whole: What p95HER2 Teaches Us About Immune Evasion and Drug Resistance
HER2 Therapy: Not Always Enough
For years, HER2-targeted therapy has been a cornerstone of breast cancer treatment — yet not all HER2-positive tumors respond equally.
Why do some patients relapse despite potent drugs like trastuzumab deruxtecan (T-DXd)?
Enter p95HER2: The Truncated Receptor
Emerging evidence points to p95HER2, a shortened version of the HER2 receptor that changes how tumors interact with the immune system.
Blind to therapy: Losing its antibody-binding domain makes standard HER2 drugs ineffective.
Immune suppression: Alters downstream signaling to dampen immune activation.

🔗 Find the Original Post Here
Why does trastuzumab deruxtecan (T-DXd) struggle against p95HER2+ breast cancer?
Our latest blog explores how this truncated HER2 variant rewires immunity—and how smart combination therapies can fight back.
Discover science.
Test your insight with our new quiz!

🔗 Find the answer here!
Quick Hits
🔬 Must-Read Research — Top-Tier Publications
🤔Provocative Quote
“Sustained reductions in student mental health crises. Finally, a counter-narrative to the doom headlines.”
— Justin Heinze, University of Michigan